お知らせ
会社情報
サイトマップ
本社代表:0956-41-3001
業務内容
SDGs
エコアクション21
施工実績
福利厚生
採用情報
社員の声
お問い合わせ
トップページ
お知らせ
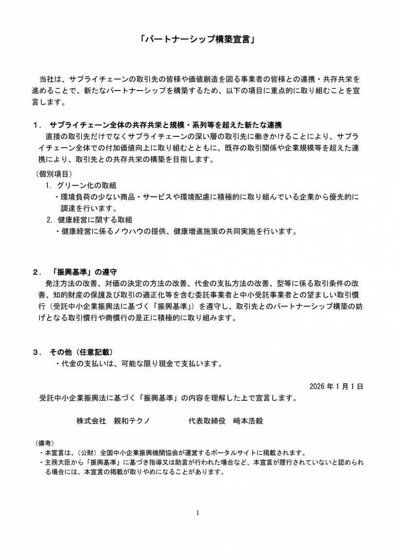
「パートナーシップ構築宣言」を更新いたしました。(令和8年1月6日)
お知らせ
「パートナーシップ構築宣言」を更新いたしました。(令和8年1月6日)
2026.01.06
株式会社親和テクノは、
地域と地球の環境に配慮した事業者です。
会社案内
RECRUIT
リクルート
これまで培った経験と技術を活かし、「防災、環境保全、維持補修」の事業を通じて、国民の皆様方に安心して生活をおくっていただけるよう、安全で快適な社会環境づくりに貢献してまいります。
採用情報
社員の声
福利厚生